車載用DC/DCコンバータトランス製品ガイド
サガミエレク株式会社は、高品質なDC-DCコンバータトランス製品を提供しています。車載対応トランスの包括的な製品ラインナップと技術仕様をご紹介します。
トランス製品マップ【車載対応品】
当社の車載対応トランスは、実装面積と出力電力の最適なバランスを実現しています。
各製品シリーズは、AC1500VからAC4000Vまでの幅広い耐圧仕様に対応し、さまざまな車載アプリケーションの要求を満たします。
仕様一覧
コア形状、磁気構造、端子数、耐圧、最大出力電力など、各製品シリーズの設計に必要な情報をご確認いただけます
標準タイプ
| タイプ | 外観 | コア形状 | 磁気構造 | 端子数 (本) |
耐圧 (V) Max. |
出力電力 (W) |
実装面積 (mm²) |
高さ (mm)Max. |
周波数 | トポロジー |
|---|---|---|---|---|---|---|---|---|---|---|
| VER9060A |
|
ER |
|
8 | AC1500 | 1.7 | 121 | 6.2 | 1000 | フライバック |
| VER9060B |
|
ER |
|
8 | AC2500 | 1.7 | 121 | 6.2 | 1000 | フライバック |
| VER1160A |
|
ER |
|
8 | AC1500 | 2.3 | 158 | 6.1 | 1000 | フライバック |
| VER1160B |
|
ER |
|
8 | AC2500 | 2.3 | 158 | 6.1 | 1000 | フライバック |
| VER1480B |
|
ER |
|
10 | AC2500 | 5.4 | 260 | 8 | 1000 | フライバック |
| VEP7010A |
|
EP |
|
6 | AC600 | 2 | 142 | 8.6 | 1000 | フライバック |
| VEP7010B |
|
EP |
|
8 | AC2500 | 2 | 112 | 10 | 1000 | フライバック |
| VEP1012A |
|
EP |
|
8 | AC1500 | 3 | 196 | 11 | 500 | フライバック |
| VEP1012B |
|
EP |
|
8 | AC2500 | 3 | 178 | 11.3 | 500 | フライバック |
| VEP1313A |
|
EP |
|
10 | AC2500 | 7 | 245 | 12.4 | 500 | フライバック |
| VEP1313B |
|
EP |
|
10 | AC2500 | 7 | 250 | 12.4 | 500 | フライバック |
| VEC1388B |
|
EPC |
|
10 | AC2500 | 4.8 | 291 | 8.8 | 500 | フライバック |
| VEC1711B |
|
EPC |
|
9 | AC2500 | 12 | 432 | 10.8 | 500 | フライバック |
| VEC1911A |
|
EPC |
|
10 | AC1500 | 16.2 | 541 | 10.8 | 500 | フライバック |
| VEC1911B |
|
EPC |
|
10 | AC2500 | 16.2 | 567 | 10.8 | 500 | フライバック |
| VEC2511B |
|
EPC |
|
11 | AC2500 | 27 | 772 | 10.9 | 500 | フライバック |
| VEC2514B |
|
EPC |
|
10 | AC2500 | 54 | 878 | 14 | 500 | フライバック |
分割ボビンタイプ
| タイプ | 外観 | コア形状 | 磁気構造 | 端子数 (本) |
耐圧 (V) Max. |
出力電力 (W) |
実装面積 (mm²) |
高さ (mm)Max. |
周波数 | トポロジー |
|---|---|---|---|---|---|---|---|---|---|---|
| VLC1511B |
|
EPC |
|
10 | AC2600 | 8.5 | 365 | 11.5 | 500 | フライバック |
高耐圧タイプ(CTIレベル-Ⅰ)
| タイプ | 外観 | コア形状 | 磁気構造 | 端子数 (本) |
耐圧 (V) Max. |
出力電力 (W) |
実装面積 (mm²) |
高さ (mm)Max. |
周波数 | トポロジー |
|---|---|---|---|---|---|---|---|---|---|---|
| VER9060V |
|
ER |
|
8 | AC4000 | 1.7 | 158 | 6.4 | 1000 | フライバック |
| VER9012V |
|
ER |
|
8 | AC4000 | 5 | 158 | 12.5 | 500 | フライバック |
| VEP1313V |
|
EP |
|
9 | AC4000 | 7 | 200 | 14.5 | 500 | フライバック |
パルストランス
| タイプ | 外観 | コア形状 | 磁気構造 | 端子数 (本) |
耐圧 (V) Max. |
出力電力 (W) |
実装面積 (mm²) |
高さ (mm)Max. |
周波数 | トポロジー |
|---|---|---|---|---|---|---|---|---|---|---|
| VERS1160B |
|
ER |
|
8 | AC2500 | 2.3 | 158 | 6.5 | 2000 | フォワード/プッシュプル/パルス通信 |
| VEPS1313A |
|
EP |
|
10 | AC2500 | 7 | 250 | 13 | 2000 | フォワード/プッシュプル/パルス通信 |
| VHK1550V |
|
UI |
|
6 | AC3500 | 0.8 | 375 | 6 | 2000 | フォワード/プッシュプル/パルス通信 |
各シリーズの特徴比較
4つの主要シリーズは、それぞれ異なる設計と特性を持ち、多様な車載アプリケーションの要求に対応します。 最適な製品選択のために、各シリーズの長所と短所を比較します
①VERシリーズ
- 長所
- 実効断面積が大きく重畳特性が優れる
- 吸着テープ不要で実装が容易
- 低背設計により耐振性に優位(9EHHA/B=30Gクリア)
- 短所
- 実装面積が比較的大きい
- 高インダクタンス仕様への対応が制限的
- DCR(直流抵抗)が高めになる傾向
③VECシリーズ
- 長所
- 高インダクタンス仕様に対応可能
- DCR(直流抵抗)が低い
- 低背品(VEC13)は優れた耐振性(25Gクリア)
- 短所
- 高背のため、耐震性はやや劣る
- インダクタンス、DCR共にVER/VECの中間的な性能
製品の特長とアプリケーション
主な特長
| ・カスタム設計対応 | : | お客様の要求仕様に合わせた最適なトランス設計が可能です |
| ・多様な耐圧仕様 | : | 600Vrms~4000Vrmsまで、アプリケーションに応じた絶縁仕様を選択可能 |
| ・AEC-Q200準拠 | : | 自動車電子部品の信頼性規格に完全対応 |
| ・広範囲動作温度 | : | -40℃~+150℃(自己発熱含む)の温度範囲で動作保証 高耐熱性能で過酷な車載環境でも安定動作 |
主なアプリケーション
- バッテリーマネジメントシステム(BMS)
- パワーコントロールユニット(PCU)
- 電動コンプレッサー制御回路
- 各種DC/DCコンバータ回路
- インバータ絶縁電源
- IGBTゲートドライブ電源
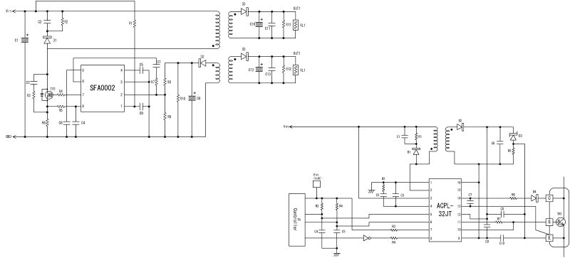
使用回路参考例①HEV/EV向けバッテリーマネジメントシステム
HEV(ハイブリッド電気自動車)およびEV(電気自動車)向けのバッテリーマネジメントシステム(BMS)では、 高い絶縁耐圧と低ノイズ特性が重要です。
当社のDC-DCコンバータトランスは、低リーケージ・高い耐電圧仕様にも対応。セルモニタリング回路の絶縁電源として重要な役割を果たします。 また、コンパクトな実装面積により、限られたスペースでの実装が可能です。
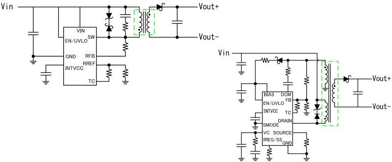
使用回路参考例②フライバックコンバータ
フライバックコンバータ設計において、トランスは効率と小型化を左右する重要部品です。
当社のトランスは、AEC-Q200車載グレードの信頼性と優れた電気特性を両立し、システム全体の性能向上に貢献します。
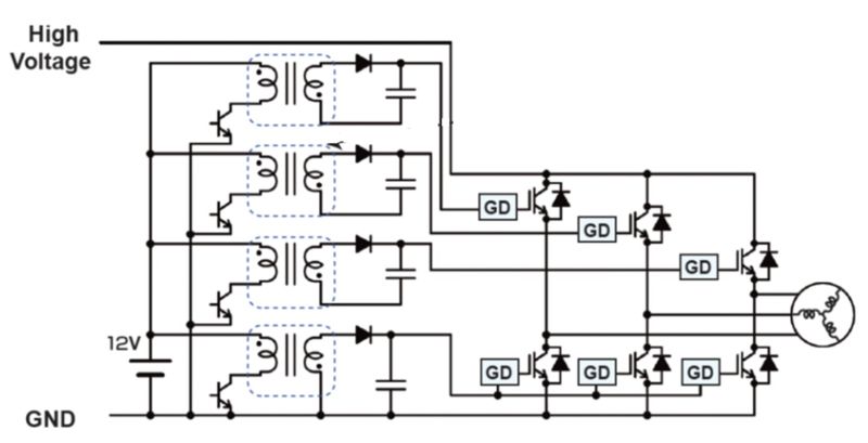
使用回路参考例③IGBTゲートドライブ
電気自動車やハイブリッド車のインバータシステムにおいて、IGBTパワーデバイスのゲートドライブ回路用絶縁電源は、システムの信頼性を左右する重要な要素です。
当社のトランスは、低リーケージインダクタンス設計により高速応答性と端子構造による高い耐振動性を実現。高速スイッチング動作に対応した特性を提供します。 高耐圧仕様により800Vバッテリーシステムにも対応可能です
製品一覧
本製品へのお問い合わせ(見積、サンプル依頼含む)については、お問い合わせフォームよりご連絡ください。